新生必看:2025下半年广东自考还有一次报名机会!附时间安排及报名流程
发布时间:2025/10/14 15:23:55 栏目:自考资讯 来源:广东自考网 浏览量:
一、2026年1月广东自考报名时间

2026年1月考期自考报名时间预计11月中下旬,具体时间暂时还没公布,同学们可以参考2025年1月的报考时间,基本上不会有太大的出入。
2025年1月的报名报考时间:
新生预报名时间为11月19日10:00至11月22日12:00,
正式报名时间为11月19日10:00至11月22日17:00。
考生报考时间为11月26日14:00至11月29日17:00,
缴费时间为11月27日10:00至11月30日17:00。
二、广东自考报名方式
广东自考报名方式主要有个人报考和通过助学机构报考两种,具体如下:
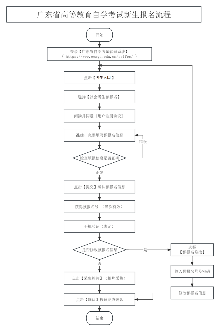
个人报考:适用于大自考考生。考生需通过广东省教育考试院官网进入广东省自学考试管理系统(https://www.eeagd.edu.cn/selfec/)进行报名。

新生报名分预报名和正式报名两个阶段,预报名时需录入个人信息并设置密码,获得预报名号,之后完成手机绑定及相片采集且审核通过后,凭预报名号进行正式报名,正式报名成功后将获得唯一准考证号。已取得准考证号且个人信息完整的考生可直接登录系统报考课程,并进行网上缴费。
自考报名步骤:
进入广东省自学考试管理系统→新生注册点击“考生预报名”按钮→按提示填写考生姓名、报考专业等基本信息→采集照片→考生新生进入报考→选择“考试县区”→输入报考科目→保持报考信息→确认报考信息→缴费→查询缴费信息。
新生报名流程:

老生报考流程图:

通过助学机构报考:适用于小自考考生。小自考的校考科目由主考院校组织,不向社会考生开放,所以考生必须通过经院校授权备案的正规助学点进行报名。考生在选择助学点时,应核实其是否持有教育部门颁发的办学许可证,是否在相关主考院校官网公示的助学点名单中。
三、广东自考开考专业汇总
| 广州大学 | |
|---|---|
| 学历层次 | 专业名称 |
| 本科 | 工程管理 |
| 华南师范大学 | |
| 学历层次 | 专业名称 |
| 专科 | 计算机信息管理 |
| 金融管理 | |
| 商务管理 | |
| 视觉传播设计与制作 | |
| 环境艺术设计 | |
| 动漫设计 | |
| 学前教育 | |
| 心理健康教育 | |
| 文秘 | |
| 法律事务 | |
| 公共关系 | |
| 人力资源管理 | |
| 行政管理 | |
| 汉语言文学 | |
| 本科 | 金融学 |
| 法学 | |
| 教育学 | |
| 艺术教育 | |
| 学前教育 | |
| 体育教育 | |
| 汉语言文学 | |
| 英语 | |
| 日语 | |
| 计算机科学与技术 | |
| 网络工程 | |
| 工商管理 | |
| 人力资源管理 | |
| 行政管理 | |
| 公共关系学 | |
| 视觉传达设计 | |
| 环境设计 | |
| 教育管理 | |
| 心理健康教育 | |
| 暨南大学 | |
| 学历层次 | 专业名称 |
| 专科 | 食品营养与卫生 |
| 金融管理 | |
| 会计 | |
| 工商企业管理 | |
| 商务管理 | |
| 市场营销 | |
| 电子商务 | |
| 旅游管理 | |
| 物业管理 | |
| 法律事务 | |
| 汉语言文学 | |
| 本科 | 金融学 |
| 法学 | |
| 汉语言文学 | |
| 新闻学 | |
| 食品卫生与营养学 | |
| 工商管理 | |
| 会计学 | |
| 物业管理 | |
| 公共事业管理 | |
| 电子商务 | |
| 旅游管理 | |
| 广东财经大学 | |
| 学历层次 | 专业名称 |
| 专科 | 计算机应用技术 |
| 专科应用日语 | |
| 计算机应用技术 | |
| 金融管理 | |
| 国际贸易实务 | |
| 工商企业管理 | |
| 商务管理 | |
| 市场营销 | |
| 电子商务 | |
| 物流管理 | |
| 旅游管理 | |
| 商务英语 | |
| 法律事务 | |
| 专科行政管理 | |
| 本科 | 税收学 |
| 金融学 | |
| 国际经济与贸易 | |
| 法学 | |
| 商务英语 | |
| 计算机科学与技术 | |
| 工商管理 | |
| 市场营销 | |
| 会计学 | |
| 公共事业管理 | |
| 行政管理 | |
| 物流管理 | |
| 电子商务 | |
| 视觉传达设计 | |
| 环境设计 | |
| 数字媒体艺术 | |
| 广东外语外贸大学 | |
| 学历层次 | 专业名称 |
| 专科 | 计算机应用技术 |
| 金融管理 | |
| 国际贸易实务 | |
| 商务管理 | |
| 电子商务 | |
| 采购与供应管理 | |
| 旅游管理 | |
| 商务英语 | |
| 应用日语 | |
| 文秘 | |
| 汉语言文学 | |
| 英语 | |
| 本科 | 税收学 |
| 金融学 | |
| 国际经济与贸易 | |
| 教育学 | |
| 汉语言文学 | |
| 秘书学 | |
| 英语 | |
| 日语 | |
| 商务英语 | |
| 计算机科学与技术 | |
| 网络工程 | |
| 工程管理 | |
| 采购管理 | |
| 旅游管理 | |
| 深圳大学 | |
| 学历层次 | 专业名称 |
| 专科 | 计算机信息管理 |
| 护理 | |
| 金融管理 | |
| 会计 | |
| 国际贸易实务 | |
| 工商企业管理 | |
| 商务管理 | |
| 市场营销 | |
| 物流管理 | |
| 广告设计与制作 | |
| 本科 | 金融学 |
| 国际经济与贸易 | |
| 广告学 | |
| 计算机科学与技术 | |
| 护理学 | |
| 工商管理 | |
| 市场营销 | |
| 会计学 | |
| 物流管理 | |
| 数字媒体艺术 | |
| 华南理工大学 | |
| 学历层次 | 专业名称 |
| 专科 | 金融管理 |
| 会计 | |
| 电子商务 | |
| 建筑工程技术 | |
| 本科 | 金融学 |
| 国际经济与贸易 | |
| 商务英语 | |
| 广告学 | |
| 汽车服务工程 | |
| 计算机科学与技术 | |
| 网络工程 | |
| 土木工程 | |
| 工程管理 | |
| 会计学 | |
| 行政管理 | |
| 电子商务 | |
| 旅游管理 | |
| 环境设计 | |
| 数字媒体艺术 | |
| 华南农业大学 | |
| 学历层次 | 专业名称 |
| 专科 | 机电一体化技术 |
| 金融管理 | |
| 会计 | |
| 工商企业管理 | |
| 商务管理 | |
| 视觉传播设计与制作 | |
| 服装与服饰设计 | |
| 环境艺术设计 | |
| 行政管理 | |
| 环境工程技术 | |
| 本科 | 金融学 |
| 社会工作 | |
| 服装设计与工程 | |
| 环境生态工程 | |
| 市场营销 | |
| 会计学 | |
| 行政管理 | |
| 视觉传达设计 | |
| 环境设计 | |
| 区域经济开发与管理 | |
| 广东工业大学 | |
| 学历层次 | 专业名称 |
| 专科 | 行政管理 |
| 本科 | 投资学 |
| 国际经济与贸易 | |
| 自动化 | |
| 工程造价 | |
| 工商管理 | |
| 行政管理 | |
| 视觉传达设计 | |
| 环境设计 | |
| 广东金融学院 | |
| 学历层次 | 专业名称 |
| 专科 | 金融管理 |
| 会计 | |
| 本科 | 金融学 |
| 国际经济与贸易 | |
| 会计学 | |
| 公共事业管理 | |
| 物流管理 | |
| 佛山科学技术学院 | |
| 学历层次 | 专业名称 |
| 本科 | 学前教育 |
| 动物医学 | |
| 护理学 | |
| 工商管理 | |
| 会计学 | |
| 广州美术学院 | |
| 学历层次 | 专业名称 |
| 专科 | 视觉传播设计与制作 |
| 环境艺术设计 | |
| 动漫设计 | |
| 本科 | 视觉传达设计 |
| 环境设计 | |
| 南方医科大学 | |
| 学历层次 | 专业名称 |
| 专科 | 食品营养与卫生 |
| 护理 | |
| 本科 | 食品卫生与营养学 |
| 护理学 | |
| 广东技术师范大学 | |
| 学历层次 | 专业名称 |
| 专科 | 机械制造与自动化 |
| 电气自动化技术 | |
| 本科 | 机械设计制造及其自动化 |
| 广东科技学院 | |
| 学历层次 | 专业名称 |
| 专科 | 会计 |
| 工商企业管理 | |
| 本科 | 工商管理 |
| 广东理工学院 | |
| 学历层次 | 专业名称 |
| 本科 | 国际经济与贸易 |
| 机械设计制造及其自动化 | |
| 物流管理 | |
| 广州工商学院 | |
| 学历层次 | 专业名称 |
| 专科 | 会计 |
| 工商企业管理 | |
| 本科 | 会计学 |
| 汕头大学 | |
| 学历层次 | 专业名称 |
| 专科 | 动漫设计 |
| 本科 | 工商管理 |
| 行政管理 | |
| 中山大学新华学院 | |
| 学历层次 | 专业名称 |
| 本科 | 金融学 |
| 国际经济与贸易 | |
| 会计学 | |
| 惠州学院 | |
| 学历层次 | 专业名称 |
| 专科 | 服装与服饰设计 |
| 本科 | 服装设计与工程 |
| 广州航海学院 | |
| 学历层次 | 专业名称 |
| 本科 | 金融学 |
| 电子商务 | |
| 广东第二师范学院 | |
| 学历层次 | 专业名称 |
| 本科 | 学前教育 |
| 广东石油化工学院 | |
| 学历层次 | 专业名称 |
| 本科 | 化学工程与工艺 |
| 广东药科大学 | |
| 学历层次 | 专业名称 |
| 本科 | 药学 |
| 江门职业技术学院 | |
| 学历层次 | 专业名称 |
| 专科 | 模具设计与制造 |
| 广东岭南职业技术学院 | |
| 学历层次 | 专业名称 |
| 专科 | 护理 |
| 广东省外语艺术职业学院 | |
| 学历层次 | 专业名称 |
| 专科 | 学前教育 |
自考的专业选择建议:
选择专业可以以目的为导向,简单来说,首先看自己报考自考的目的是什么,根据自考目标,大致可以将自考人群分为 3 类:拿证为主、工作需要、考公考研。
1.拿证为主
如果只是单单不满足于停留在专科以下学历,想把自己提升到本科。那么可以考虑考选择难度较低的专业,例如:人力资源管理、学前教育,不考数学,难度都不大。
2.为了就业
如果提升学历是为了找工作、好就业的话,可以选择能学到专业知识的专业。例如计算机、会计、英语等等。能学到一些技能,也能拥有更多的就业机会。
3.为了考公考研
想要考公务员的同学,可以选择汉语言文学、行政管理、法学等专业,这些专业都是历年公务员考试能报考岗位最多的专业。如果是想考研,研究生专业和自考的专业最好一致。
相关推荐
- 最新文章
- 推荐阅读
-
2026下半年广东自考大专什么时候报名?具体是几号
随着社会的发展,越来越多的人开始注重提升自己的学历,其中自考成为一种流行的选择。对于即将报考2026下半年广东自考大专的考生来说,了解报名时间是非常重要的。接下来,让我们一起来详细了解一下。一、2026下半年广东自考大专报名时间根据广东省教育考试院的官方公告,2026...
- 30岁考上本科能干吗?本科好考吗?
- 汉语言文学自考本科多少学科?多少门课程?
- 广东自考本科考试有效期是多久?一文详解!
- 速看!2026年广东自考本科学校报考条件是什么?一文详解!
- 最新!2026年广东自考考试报名官方网站入口指南!
- 广东省成人自考报名机构排名2026年(前10)
- 2026年广东自考本科哪个专业好过?最快什么时候拿证?
- 2026自考可以线下报名吗 流程有哪些
- 2026年自考本科一般多久拿证书?几年拿证?
-
江门自考本科有什么专业?推荐哪些专业
作为成人学历教育的重要组成部分,江门自考本科已经成为很多人提升学历、进一步发展的选择。那么,江门自考本科都有哪些专业呢?应该如何选择适合自己的专业呢?
- 自考、成考、开放大学有什么区别?一文带你读懂成人专升本!
- 2024年广州自考报名难不难?
- 官方认可!自考本科学历含金量十足,就业/升职/落户都用得上!
- 大一能报名自考吗?2026年自考报名年龄+学籍要求全解析
- 广东自考小学教育专业考哪几门?一篇搞定全部科目与安排
- 速览!2026年自考本科有哪些热门专业与院校?一文说清!
- 明确了!2026年上半年江门自考报名时间已官宣,速看安排!
- 2025年佛山学历提升专本套读是什么学历?
- 阳江自考大专哪个专业好考?最快多久毕业?
- 自考大专
- 自考本科
-
避坑指南!广东自考本科正规助学班有哪些?附最新院校名单及报考条件
在选择助学班时,常见的方式包括校内办理助学班和主考院校授权校外机构。在广东地区值得推荐的助学点有大牛教育、中公教育、赛博教育等。
- 一文搞定!2026年广东自考专升本对接大学最新名单(附报考建议)
- 官方发布!2026年广东省自学考试主考院校完整名单
- 一文搞定!高中学历自考大专最全攻略,附避坑指南与快速毕业技巧
- 2026年广东自考视觉传达本科考试科目超全汇总!附各科备考指南
- 2026年自考本科从报名到毕业要花多少钱?附报考流程全解析!
- 广东自考大专怎么报名?超详细图文操作指南来了,手把手教学!
- 2026上半年广东自考大专报名流程表(超详细版)!附官网入口及材料清单!
- 2026年广东自考专升本全流程详解!从报名到毕业,一步步教你搞定!
- 广东自考本科真实含金量究竟如何?在就业市场排名第几?
-
2026年广东自考本科哪个专业好过?最快什么时候拿证?
一、广东自考本科专业推荐 2026年广东自考本科相信是许多需要提升学历的同学们关注的焦点。根据过去几年的自考专业通过率及就业前景,2026年广东自考本科推荐以下四个好考好就业的本科专业供考生参考: 1、行政管理专业:不需要数学考试,主要是理论知识,申请学士学位相对容易...
- 2026年广东自考最容易最快的专业(祥)
- 2026年成人自考本科报名费用大盘点!附全国平均费用、备考规划及常见问题解答
- 2026年广东自考本科学位证获取全指南!附必备步骤与时间安排
- 26年自学考试选什么专业最容易过?报考有什么限制?
- 成人自考2026年可以跨省报名吗?
- 2026年4月广东自考本科报考指南:这些专业好考又好就业!
- 2026广东自考本科专业报考全攻略:热门专业推荐与备考技巧详解!
- 2026年江门专升本好就业专业盘点及选择指南详解
- 2026广东自考本科专业选择全攻略:附容易过的专业推荐!
