2026年1月广东自考报名时间公布了吗?有哪些专业院校可以选择呢?
发布时间:2025/10/15 11:49:46 栏目:自考资讯 来源:广东自考网 浏览量:
错过了今年10月自考报名的同学,需要注意下,2025下半年还有一次自考报名,本次报名是备战2026年1月自学考试,考生一定要留意报名时间和1月考期考试科目,不要再错过了!
2026年1月广东自考时间安排

2026年1月自考考试时间将于1月10-11日进行,报名时间暂未公布,按照往年时间安排预计11月中下旬,具体时间以考试院公布为准!
二
1月自考报名流程
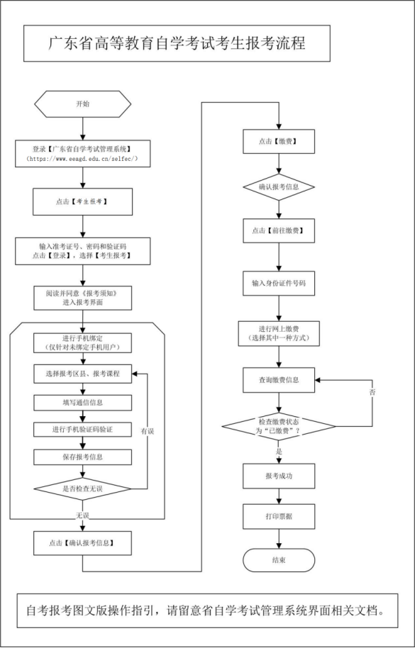
广东省自学考试管理系统(https://www.eeagd.edu.cn/selfec/)

新生报名分预报名和正式报名两个阶段,预报名时需录入个人信息并设置密码,获得预报名号,之后完成手机绑定及相片采集且审核通过后,凭预报名号进行正式报名,正式报名成功后将获得唯一准考证号。已取得准考证号且个人信息完整的考生可直接登录系统报考课程,并进行网上缴费。
自考报名步骤:
进入广东省自学考试管理系统→新生注册点击“考生预报名”按钮→按提示填写考生姓名、报考专业等基本信息→采集照片→考生新生进入报考→选择“考试县区”→输入报考科目→保持报考信息→确认报考信息→缴费→查询缴费信息。
新生报名流程:

老生报考流程图:

三
广东自考开考专业汇总
给大家整理了广东2026年自考的主考院校及专业(仅作为参考,具体以考试院公布为准),需要的同学建议收藏起来。
·



注意:
2024年10月考期起新增了20个专业,具体专业及对应主考院校如下:


自考的专业选择建议:
选择专业可以以目的为导向,简单来说,首先看自己报考自考的目的是什么,根据自考目标,大致可以将自考人群分为 3 类:拿证为主、工作需要、考公考研。
1.拿证为主
如果只是单单不满足于停留在专科以下学历,想把自己提升到本科。那么可以考虑考选择难度较低的专业,例如:人力资源管理、学前教育,不考数学,难度都不大。
2.为了就业
如果提升学历是为了找工作、好就业的话,可以选择能学到专业知识的专业。例如计算机、会计、英语等等。能学到一些技能,也能拥有更多的就业机会。
3.为了考公考研
想要考公务员的同学,可以选择汉语言文学、行政管理、法学等专业,这些专业都是历年公务员考试能报考岗位最多的专业。如果是想考研,研究生专业和自考的专业最好一致。
来源:综合整理于网络,版权归原作者所有,如有侵权,请联系本号删除
相关推荐
- 最新文章
- 推荐阅读
-
2026年广东成人自考考试时间正式公布!具体安排及全年日历一览
一、2026年广东成人自考考试时间 广东地区的成人自考考试次数与大多数地区相同,一年只考两次,分别是4月和10月。考试时间具体为4月11-12日和10月24-25日。部分少数地区,如广东考生则有幸享受三次考试机会,分别在1月、4月和10月举行。考生们注意,2026年自考上半年报名时间将...
- 2026年自考要几年才能取得毕业证书
- 2026自学考试本科报哪些专业好考公务员?
- 2026广东自考大专学费需要多少钱
- 广东2026年自考本科考什么专业比较容易通过
- 广东自考本科2026上半年考试时间是什么
- 广东2026上半年自考考试时间已定!
- 广东自考本科考试时间2026年上半年 几点考
- 广东自考本科哪个专业最简单?2026年易考专业对比与择校建议
- 2026年广东自考一年多少次考试?附各月考试类型与时间一览!
-
2024年深圳自考怎么报名?是线下报名吗?
自考作为一种灵活自主的学历考试方式,备受成人群体的青睐。对于那些不能够参加正规大学的学习,或者希望提升学历的成年人来说,自考是一种非常理想的选择。那么,下面就具体来了解一下2024年深圳自考的报名方法和考试时间。首先,自考报名时间每年有三次报名机会,分别为11月...
- 中专学历自考本科音乐教育专业可以吗?
- 2024年深圳可以报名自考吗?有什么条件?
- 河源自考初升本应该怎么选择专业?
- 广东省2024年1月自考报名流程
- 珠海自考大专可以报考哪些学校和专业?
- 2026年广东自考本科的N个用处!除了升职加薪,这些福利你别错过!
- 2024年南方医科大学自考文凭国家认可吗?
- 官宣!广东自考大专报名官网入口已开通,一键收藏!
- 高中文凭想考大专?官方报考流程及条件要求全解析!
- 自考大专
- 自考本科
-
避坑指南!广东自考本科正规助学班有哪些?附最新院校名单及报考条件
在选择助学班时,常见的方式包括校内办理助学班和主考院校授权校外机构。在广东地区值得推荐的助学点有大牛教育、中公教育、赛博教育等。
- 一文搞定!2026年广东自考专升本对接大学最新名单(附报考建议)
- 官方发布!2026年广东省自学考试主考院校完整名单
- 一文搞定!高中学历自考大专最全攻略,附避坑指南与快速毕业技巧
- 2026年广东自考视觉传达本科考试科目超全汇总!附各科备考指南
- 2026年自考本科从报名到毕业要花多少钱?附报考流程全解析!
- 广东自考大专怎么报名?超详细图文操作指南来了,手把手教学!
- 2026上半年广东自考大专报名流程表(超详细版)!附官网入口及材料清单!
- 2026年广东自考专升本全流程详解!从报名到毕业,一步步教你搞定!
- 广东自考本科真实含金量究竟如何?在就业市场排名第几?
-
2026广东自考本科专业选择全攻略:附容易过的专业推荐!
2026广东自考本科报考的考生可以选择的专业非常多,以下列举部分供考生参考:会计学、金融学、行政管理、企业管理、法学、工商管理、市场营销、国际经济与贸易、人力资源管理、物流管理、计算机科学与技术、软件工程、建筑环境与设备工程、建筑学、土木工程、电子商务、电子信...
- 2026自考本科需要几年拿证?如何备考合适?
- 广东自考本科专业一览表出炉!附热门专业推荐及就业前景解读!
- 速看!2026年1月深圳全日制自考大专院校报名条件(附院校名单与专业选择)
- 2026年广东自考本科报名时间与报考流程超全整理!附入口指引
- 速看!2026年1月广东自考本科开考专业及主考院校完整版汇总!
- 避坑指南!自考本科哪些专业通过率高?(内附专业选择红黑榜)
- 小自考本科难吗?是怎样的学历?通过率高不高?超全解读!
- 自考本科的6大实用价值,你了解几个?用到了哪些?
- 中专自考本科选什么专业比较容易学?
